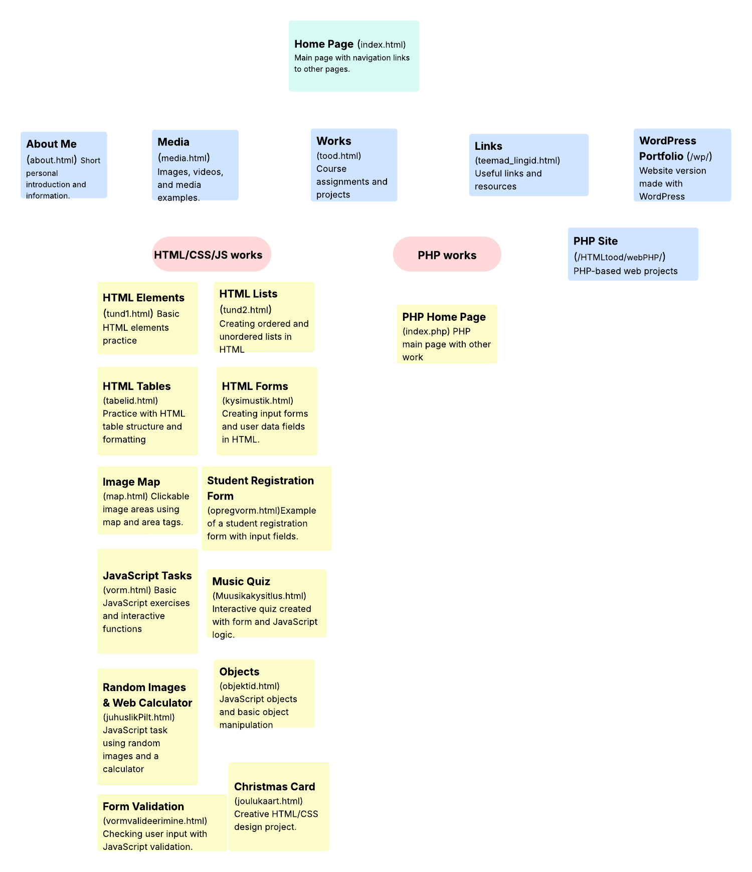
Storyboard on veebisaidi struktuuri visuaalne skeem, mis näitab peamisi lehekülgi ja nende eesmärke.
Seda kasutatakse planeerimisetapis koos saidikaardiga, et läbi mõelda disainilahendused, tehnilised valikud ja projekti eelarve.
Storyboard annab selge ja ühtse ülevaate kogu veebiprojektist.


