— диаграмма активности или деятельности (State / Activity diagramm)
Ta on mõeldud üldisemalt protsesside modelleerimiseks, kuid sobib kasutada ka väiksemaid ülesandeid lahendavate algoritmide kujutamiseks.
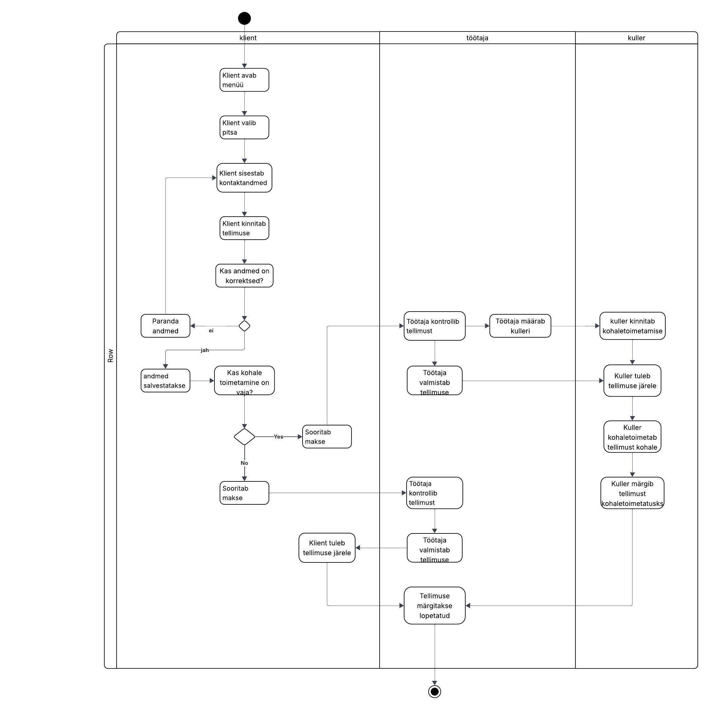
Olulisemad tegevusskeemi komponendid


- algussõlm – väike must muna, millega algoritm algab, sellest väljub alati üks voog
- toiming – ümardatud nurkadega ristkülik, nendesse kirjutatakse käsud, mida algoritmis täidetakse
- voog – nool, mis näitab üleminekuid ühest toimingust teise toimingusse; korrektne on, kui igasse toimingusse siseneb üks voog ning väljub samuti üks voog
- otsustuspunkt– väike romb, mis tähistab otsuse tegemise kohta: vastavalt harude juurde kirjutatud tingimusele valitakse toimingute voogude vahel; vastavus if-lausega
- tegevuse lõpp – must mumm, millega algoritm lõppeb



