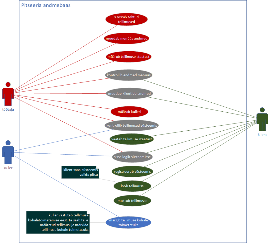
Kasutuslooskeem (Use Case diagram / диаграмма прецедентов) – skeem, mis näitab seost aktorite (actor / актор) ja kasutusjuhtum (use case / прецедент) vahel. See kirjeldab süsteemi üldisel, kontseptuaalsel tasemel.
Aktor (actor / актор) – tähistatakse inimese kujuga roll või kasutaja, kes suhtleb süsteemiga.
Kasutusjuhtum (use case / прецедент) – tähistatakse ovaaliga/elipsiga kirjeldab ühte süsteemi funktsiooni kasutaja vaatenurgast.
Tähistused skeemil:
- Aktor kujutatakse väikese inimesekujuga.
- Kasutuslugu kujutatakse ellipsina.
- Aktorid ja kasutuslood ühendatakse joonte või nooltega.
- Noole suund näitab, kes kellelt teenust või tegevust küsib.



